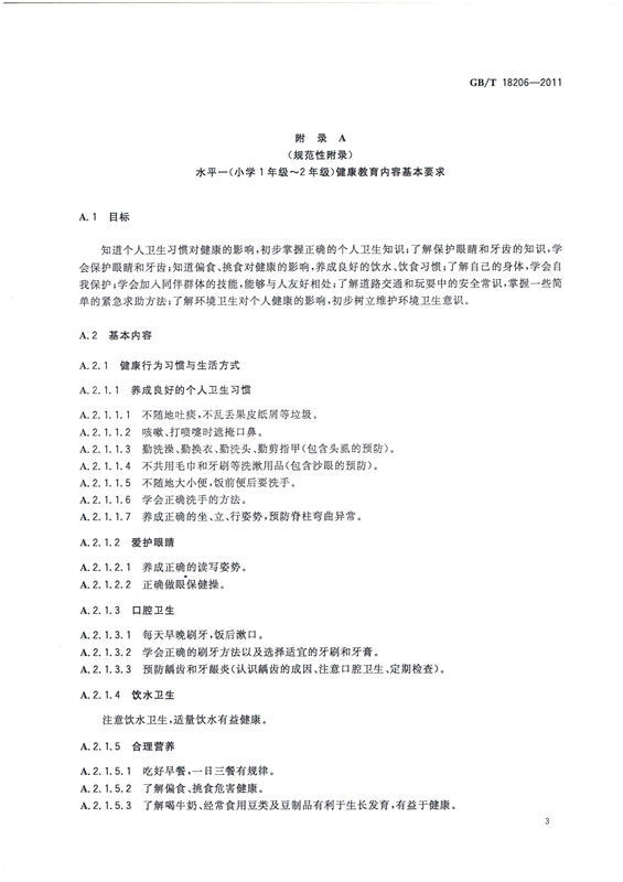
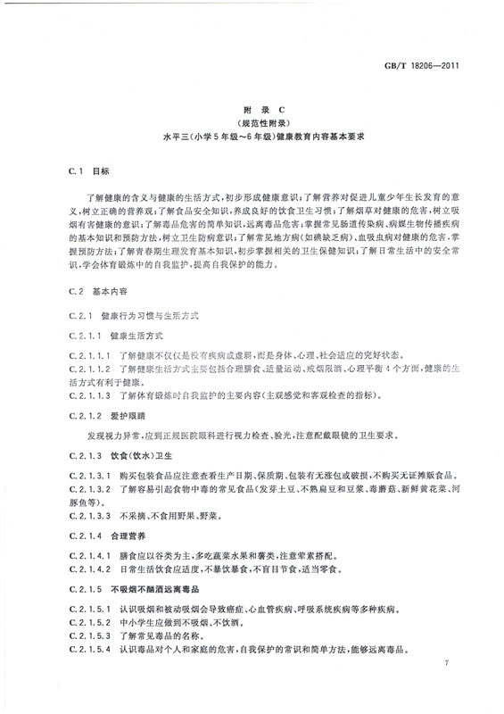
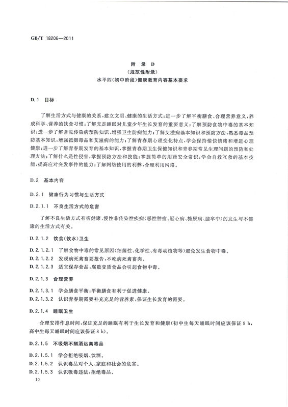
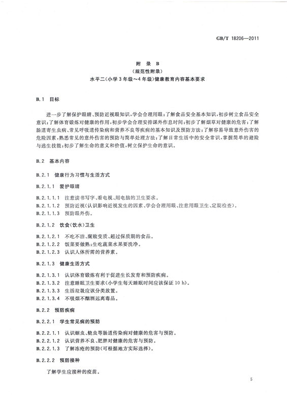
《中小学健康教育规范》-凯发平台
您好,
安全动态
凯发平台的公告
政策法规
专题课
活动专区
增值服务
凯发平台首页
>
政策法规
>
《中小学健康教育规范》
文章来源:
发布时间:2001-12-03 00:00:00
*本站部分内容转载自其他媒体,k8凯发的版权归其所有。如若内容或图片侵犯您的权益,请与本站联系,我们将在24小时内处理完毕。
凯发平台的公告
更多>>
坚决防范遏制学生溺水事件发生——教育部基础教育司预防学生溺水工作预警
九部门联合印发通知进一步加强涉险公共区域安全防护工作
教育部等十七部门关于印发《全面加强和改进新时代学生心理健康工作专项行动计划(2023—2025年)》的通知
关于强制修改平台弱密码的通知
网站地图